




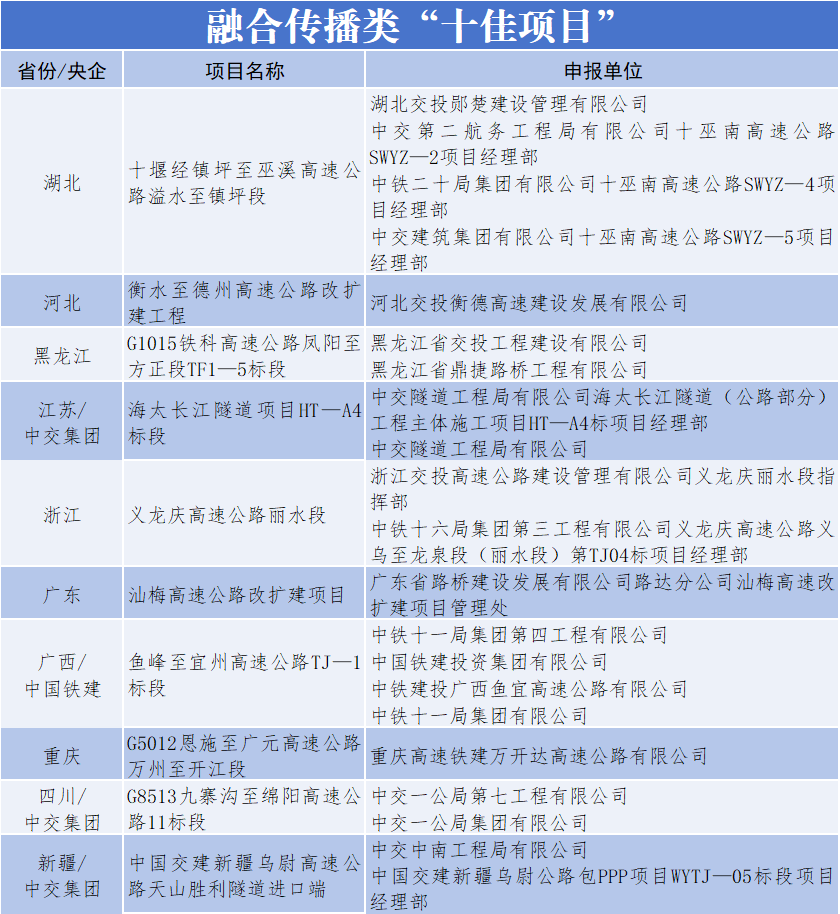
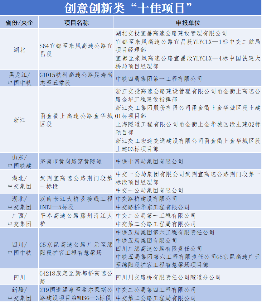
日前,由中国交通报社与交通运输部公路科学研究院、中国交通报刊协会联合主办的2025年公路重大工程新闻宣传“优秀项目”征集展示活动完成终审,来自交通运输部有关司局、科研院所、社会团体等单位的专家组成评审委员会,选出公路重大工程新闻宣传“十佳项目”10个、主题策划类“十佳项目”10个、融合传播类“十佳项目”10个、创意创新类“十佳项目”10个,以及“优秀项目”10个。
根据活动有关安排,现将终审结果进行公示。如有异议,请在公示期内向组委会办公室反映。以单位名义反映情况的材料需要加盖单位公章,以个人名义反映情况的材料应署实名,并提供联系方式。
公示时间:2026年2月6日至2026年2月12日
公示电话:010—65299442
邮箱:glsjxm@zgjtb.com
地址:北京市朝阳区安定路5号院招商局广场A座15层中国交通报社公路中心
中国交通报社 交通运输部公路科学研究院 中国交通报刊协会
2026年2月6日





编辑:张超群
责编:李玲
审核:卫涛